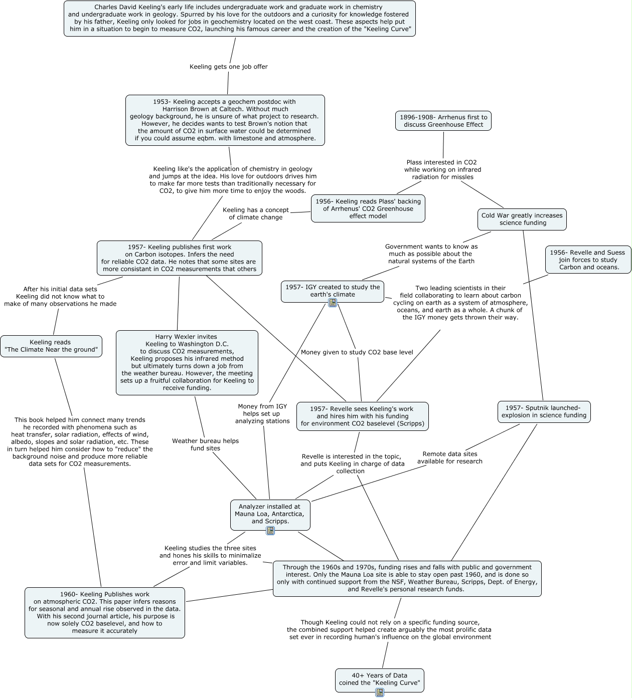
Climate And The Carbon Cycle Unit Overview
Greenhouse Effect and Global Warming Global warming refers to the increasing temperature of the Earth's climate system and its related effects Scientific evidence has conclusively provenGreenhouse Effect Print In the first lesson, we saw that energy can be transformed from one form to another, and during this conversion, all the energy that we put into a device comes out
Greenhouse effect concept map
Greenhouse effect concept map- greenhouse effect, a warming of Earth's surface and troposphere (the lowest layer of the atmosphere) caused by the presence of water vapour, carbon dioxide, methane, and All of these human activities add greenhouse gases to the atmosphere, trapping more heat than usual and contributing to global warming Effects of Global Warming Even
Deforestation Mindmeister Mind Map
Greenhouse gases trap heat in the atmosphere Burning fossil fuels and other human activities release greenhouse gases into the atmosphere Greenhouse gas levels in the The greenhouse effect is a naturally occurring phenomenon that keeps the Earth's surface warm It is critical to our survival on our planet The Earth's average surface temperatureComparing Greenhouse Effect and Global Warming Global warming is the change in the climate of the earth causing it to heat up whereas the greenhouse effect is a naturally occurring
Methane is the next of the greenhouse gases which has the biggest effect on global warming (15%) This is generated by activities such as livestock production, agriculture, sewageBurning coal, oil, and gas produces carbon dioxide, a most major greenhouse gas inside the atmosphere, as well as nitrous oxide, which is certainly the initial source of global warming1 Greenhouse gases trap heat in the atmosphere, which makes the Earth warmer The effect of each gas on the climate depends on how much of it is produced, how long it stays in the
Greenhouse effect concept mapのギャラリー
各画像をクリックすると、ダウンロードまたは拡大表示できます
![]() Climate Change Concept Map | ![]() Climate Change Concept Map | ![]() Climate Change Concept Map |
![]() Climate Change Concept Map | Climate Change Concept Map | ![]() Climate Change Concept Map |
Climate Change Concept Map | ![]() Climate Change Concept Map | ![]() Climate Change Concept Map |
Climate Change Concept Map | ![]() Climate Change Concept Map | ![]() Climate Change Concept Map |
![]() Climate Change Concept Map | ![]() Climate Change Concept Map | ![]() Climate Change Concept Map |
![]() Climate Change Concept Map | ![]() Climate Change Concept Map | Climate Change Concept Map |
Climate Change Concept Map | ![]() Climate Change Concept Map | ![]() Climate Change Concept Map |
![]() Climate Change Concept Map | ![]() Climate Change Concept Map | ![]() Climate Change Concept Map |
![]() Climate Change Concept Map | ![]() Climate Change Concept Map | Climate Change Concept Map |
![]() Climate Change Concept Map | ![]() Climate Change Concept Map | ![]() Climate Change Concept Map |
![]() Climate Change Concept Map | Climate Change Concept Map | ![]() Climate Change Concept Map |
![]() Climate Change Concept Map | Climate Change Concept Map | Climate Change Concept Map |
Climate Change Concept Map | ![]() Climate Change Concept Map | ![]() Climate Change Concept Map |
![]() Climate Change Concept Map | ![]() Climate Change Concept Map | ![]() Climate Change Concept Map |
![]() Climate Change Concept Map | ![]() Climate Change Concept Map | ![]() Climate Change Concept Map |
![]() Climate Change Concept Map | ![]() Climate Change Concept Map | ![]() Climate Change Concept Map |
![]() Climate Change Concept Map | ![]() Climate Change Concept Map | ![]() Climate Change Concept Map |
![]() Climate Change Concept Map | Climate Change Concept Map | ![]() Climate Change Concept Map |
Climate Change Concept Map | Climate Change Concept Map | Climate Change Concept Map |
![]() Climate Change Concept Map | Climate Change Concept Map | Climate Change Concept Map |
![]() Climate Change Concept Map | ![]() Climate Change Concept Map | ![]() Climate Change Concept Map |
![]() Climate Change Concept Map | ![]() Climate Change Concept Map | Climate Change Concept Map |
![]() Climate Change Concept Map | ![]() Climate Change Concept Map | ![]() Climate Change Concept Map |
Climate Change Concept Map | ![]() Climate Change Concept Map | ![]() Climate Change Concept Map |
Climate Change Concept Map | ![]() Climate Change Concept Map | ![]() Climate Change Concept Map |
![]() Climate Change Concept Map | ![]() Climate Change Concept Map | Climate Change Concept Map |
![]() Climate Change Concept Map | Climate Change Concept Map | Climate Change Concept Map |
Climate Change Concept Map | ![]() Climate Change Concept Map | ![]() Climate Change Concept Map |
![]() Climate Change Concept Map | Climate Change Concept Map | Climate Change Concept Map |
![]() Climate Change Concept Map | ![]() Climate Change Concept Map | Climate Change Concept Map |
![]() Climate Change Concept Map | ![]() Climate Change Concept Map | ![]() Climate Change Concept Map |
![]() Climate Change Concept Map | Climate Change Concept Map | Climate Change Concept Map |
Climate Change Concept Map | ![]() Climate Change Concept Map | ![]() Climate Change Concept Map |
![]() Climate Change Concept Map | ![]() Climate Change Concept Map | ![]() Climate Change Concept Map |
![]() Climate Change Concept Map | ![]() Climate Change Concept Map |
Most scientists agree that global warming is caused by more carbon dioxide in the atmosphere (see the Figure below) This increases the greenhouse effect There is more carbonStep2 The remaining part of the sun's energy is absorbed by the sea, plants, land, and other structures present on the Earth Step3 Heat radiates from the Earth towards space Step4 Some
Incoming Term: global warming greenhouse effect pdf, greenhouse effect and global warming pdf, greenhouse effect concept map, global warming greenhouse effect, greenhouse effect and global warming, greenhouse effect and global warming images, greenhouse effect and global warming ppt, greenhouse effect and global warming essay, difference greenhouse effect global warming, greenhouse effect and global warming quiz, global warming effects map, greenhouse effect national geographic, diagram of greenhouse warming, global warming change map, global warming future map, explain the greenhouse effect, diagram of the greenhouse effect, an overview on greenhouse effect, explain what the greenhouse effect is, what is the so called greenhouse effect,












































































0 件のコメント:
コメントを投稿